儿子坠楼瘫痪7年后,熊杰还在等待一个答案。
7年前,郑州一所普通民办中学教学楼栏杆突然断裂,三名高一男生从三楼坠落受伤,经伤情鉴定,两人重伤二级、一人轻伤一级。小熊是伤得最重的那个,他被诊断为颈部脊髓损伤、四肢瘫痪,只能靠不间断地康复训练维持现状。
熊杰提供给新京报记者的一份鉴定报告显示,断裂的栏杆并未按照竣工图纸施工,不符合国家相关规范要求。他认为,施工、监理、校方等单位的主要责任人员都应对此担责。

2018年7月,事发教学楼锈蚀的栏杆。受访者供图
然而,除了从公开渠道得知事发学校的一名校长被停职,熊杰对事故的追责情况一无所知。他曾多次要求郑州市教育局等行政主管部门依法公开事故调查报告,但截至发稿,均未获回复。
除此之外,熊杰希望追究事故相关责任人的刑事责任,他向公安机关报案,2023年12月,郑州公安局高新分局以工程重大安全事故案立案侦查。两年过去,案件还在侦办中。
熊杰获取的一份来自公安机关的文件显示,经评估,案件的直接经济损失为栏杆修复等费用1249元。但迄今为止,校方已经支付给熊杰1300万元。多位从事建筑工程法律事务的律师告诉新京报记者,这笔钱是否属于计入事故的直接经济损失,有可能影响相关责任人的构罪。
事发七年,调查报告追责情况未公布
2018年6月20日,晚自习课间休息时,郑州外国语新枫杨学校(以下简称“新枫杨学校”)中教楼和行政办公楼三楼连廊处的栏杆突然断裂,三名高一年级男生坠落到一楼。当晚,三人被送医抢救。
诊断证明显示,小熊被诊断为颈部脊髓损伤、四肢瘫痪,另两名受伤学生,一人被诊断为重度开放性颅脑损伤、多个脏器损伤,另一人全身多处骨折。
经治疗,小熊逐渐脱离生命危险,但仍是高位截瘫状态,需要24小时看护。
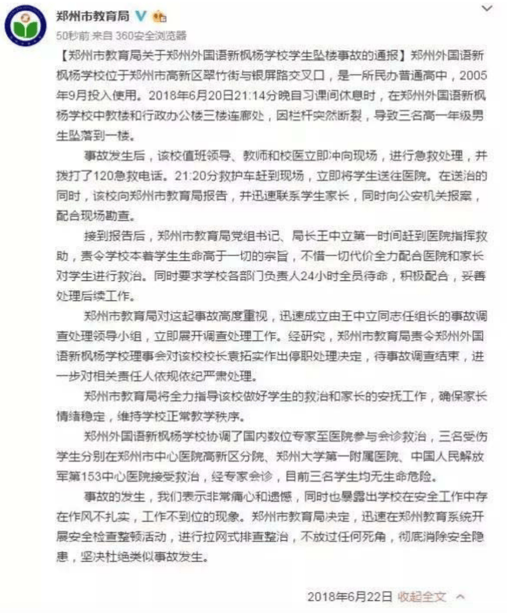
2018年,事发后两天,郑州市教育局发布通报称,郑州市教育局成立由该局时任党委书记任组长的事故调查处理领导小组,立即展开调查处理工作,并决定对该校校长袁拓实作出停职处理。通报还称:“待事故调查结束,进一步对相关责任人依规依纪严肃处理。”但此后,郑州市教育局并未向社会公开事故调查报告,也未将调查结果和后续追责情况告知熊杰。

2018年6月郑州市教育局对此事的通报。网络截图
2020年12月,熊杰前往郑州市教育局,随后致函郑州市教育局和郑州高新区管委会环保安监局,要求他们依法出具事故调查报告,告知调查结果和相关责任人的处理情况,但均未获回复。
从那时起,熊杰开始四处走访有关部门,他想弄清楚,谁该为儿子被断送的人生负责。
事发五年后,公安以工程重大安全事故案立案

2023年12月18日,郑州市公安局高新分局以工程重大安全事故案立案侦查。受访者供图
2020年12月,熊杰报警,并向公安机关提交刑事控告书,要求对新枫杨学校、郑州市教育局、郑州市政府相关部门直接负责的主管人员和其他直接责任人员涉嫌教育设施重大安全事故罪的行为立案侦查,并依法追究其刑事责任。
2021年4月,熊杰从公安处得知,事发时新枫杨学校报警,民警也出警了,但出警记录显示“不予立案”。
2023年前后,熊杰从新枫杨学校获取的一份事发教学楼建筑工程质量检测鉴定报告显示:教学楼于2005年通过验收投入使用,栏杆断裂脱落的主要原因为栏杆做法与竣工图纸不符,栏杆立柱底部与栏杆扶手西侧端部均缺少有效锚固。而立柱锈蚀严重对栏杆断裂脱落产生了不利影响。鉴定材料结论显示,栏杆不符合设计及国家相关规范要求。

事发教学楼建筑工程质量检测鉴定报告。受访者供图
2023年12月18日,郑州市公安局高新分局以工程重大安全事故案立案侦查。
我国刑法第一百三十七条规定,建设单位、设计单位、施工单位、工程监理单位违反国家规定,降低工程质量标准,造成重大安全事故的,对直接责任人员,处五年以下有期徒刑或者拘役,并处罚金;后果特别严重的,处五年以上十年以下有期徒刑,并处罚金。
从事建筑工程法律事务的律师钱涛解释,本案中警方立案侦查,通常表明在初步审查后,案件已经达到了刑法及相关司法解释规定的工程重大安全事故罪的立案追诉标准,而最终是否构成犯罪、罪名能否成立,还需要经过后续严格的侦查、审查起诉和审判程序来最终认定。
伤者医疗康复赔偿是否计入事故直接经济损失存争议
今年8月,郑州市公安局高新分局向郑州市公安局做出的一份报告披露,该案正在进一步侦办中,其中提到,枫杨派出所在调查取证后认为,现有证据仍无法达到工程重大安全事故罪的立案追诉标准。
专注建筑工程法律事务领域的律师王刚介绍,工程重大安全事故罪的核心构成要件,是指建设单位、设计单位、施工单位以及工程监理单位中对工程质量与安全负有直接责任的人员,存在“违反国家规定,降低工程质量标准”的具体行为,例如建设单位强迫使用不合格建材、设计单位不按标准设计、施工单位偷工减料或不按图施工等,且这些违规行为与引发的安全事故之间必须存在直接的因果关系。
“要构成工程重大安全事故罪,还必须实际造成了‘重大安全事故’的后果。”王刚强调,“重大伤亡事故” 是一个具有严格法律标准的概念,根据相关司法解释,造成死亡一人以上,或者重伤三人以上,或者造成直接经济损失一百万元以上的,应当认定为“造成重大安全事故”。
2023年12月,郑州市公安局高新分局委托鉴定机构对小熊等三名受伤学生做伤情鉴定,包括小熊等两人被鉴定为重伤二级,另一名学生为轻伤一级。
上述报告提及,2022年公安机关委托评估机构对学校教育设施重大安全事故造成的直接经济损失进行评估,评估结论为:直接经济损失(栏杆修复等费用)的评估价值为:1249元。
刑事律师赵正彬认为,仅考虑伤亡程度或财产损失,该案可能未达到工程重大安全事故罪的入罪门槛。
但赵正彬同时强调,造成多人重伤的严重后果,也是定罪量刑的关键考量因素。赵正彬强调,“是否构成犯罪,不能只关注直接经济损失,还要考虑其他构成要件,目前案件仍在侦查中,最终结论有待办案机关依法作出。”
熊杰的代理律师张亮认为,本案达到了立案追诉标准,他提出,校方支付给伤者的医疗康复赔偿金已超过司法解释规定的100万元,也应计入事故的直接经济损失。
因小熊受伤严重,在郑州、北京治疗后,熊杰又将小熊送往美国康复治疗,花销巨大。上述高新分局报告披露,学校以“赔偿或借款”形式,赔付小熊治疗费用超过1300万元,赔偿另外两名学生140余万元。
但熊杰称,截至2025年10月,学校共支付给他约1300万元,“但向来都是以赔偿名义,不存在借款,也并未打借条。”但这笔钱无法完全覆盖小熊的康复治疗花销,未来还会持续产生康复费用。
新京报记者查询裁判文书网发现,2020年6月,四川省绵阳市中级人民法院公开了一份工程重大安全事故案的二审判决书,对涉案工程垮塌造成的直接经济损失作出厘清。原判认为,安置受灾群众支出为事故发生后的间接损失,不宜认定为事故造成的直接经济损失,但二审法院认为,案发后为安置受灾群众发放的生活及住房等补贴与涉案工程垮塌有直接的因果关系,应认定为事故造成的直接经济损失。湖南省郴州市中级人民法院的一份刑事裁定,也将事故死者的死亡赔偿金计入直接经济损失。
王刚律师认为,虽然法律上没有明确规定,但司法实践中,工程安全事故的直接经济损失应该是直接、必然发生的损失,与事故发生具有因果关系。新枫杨学校案件中,三名学生因工程质量问题受伤,必然会产生医疗费用和后续的康复费用,校方为此支付的医疗康复费用应是直接经济损失,但伤者照料者的误工费则只能算间接损失。
熊杰说,儿子目前处于高位截瘫状态,胸部以下无知觉,大小便失禁,彻底失去生活自理能力,以当今医疗水平无法予以治愈。“我只想给儿子一个交代,也想让各个环节没有履职尽责的人员付出代价,避免再有类似惨剧发生。”
内容举报
