11月5日晚,许昌市胖东来超市有限公司官方抖音账号发布关于胖东来员工勇敢正义奖励公示,据公示信息,公司对于参与11月2日生活广场突发故意伤害应急事件处置的员工进行奖励,给予20名员工共计20万元奖励,单人最高奖励达5万元。

公示图片

公示图片
据此前媒体报道,11月2日下午,许昌市胖东来生活广场内发生一起故意伤害案件。据许昌市公安局魏都分局消息,当日下午2时许,在魏都区南大街胖东来生活广场一楼大厅入门处,犯罪嫌疑人冯某某(男,37岁)因纠纷将吴某某(男,41岁)、徐某某(女,39岁)夫妻二人致伤。案发后,巡逻警力与商场保安人员第一时间将嫌疑人冯某某抓获,并及时将伤者送医。目前,两名伤者伤情稳定。警方表示,该案目前正在进一步侦办中。公安机关将严格依法处理,维护社会公平正义。
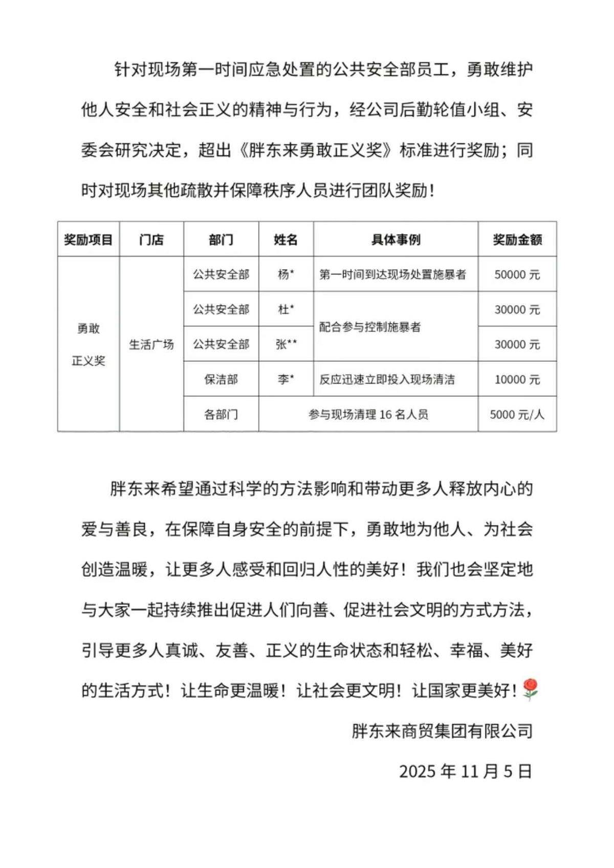
极目新闻记者注意到,11月5日21时许,许昌市胖东来超市有限公司官方抖音账号发布关于胖东来员工勇敢正义奖励公示,公示显示,针对现场第一时间应急处置的公共安全部员工,勇敢维护他人安全和社会正义的精神与行为,经公司后勤轮值小组、安委会研究决定,超出《胖东来勇敢正义奖》标准进行奖励;同时对现场其他疏散并保障秩序人员进行团队奖励。
胖东来商贸集团有限公司给予20名员工共计20万元奖励,其中给予第一时间到达现场处置施暴者的公共安全部员工杨某5万元奖励,配合参与控制施暴者的两人3万元奖励,反应迅速立即投入现场清洁的一人1万元奖励,此外,参与现场清理的16名人员每人奖5千元。
据胖东来公司官网,勇敢正义奖励标准为对勇敢正义的员工进行内部公告表扬;根据具体事件发放500—10000元的奖励;对于做出重大贡献的情况,经门店及公司评估后可超出以上标准予以奖励。
在文件中,胖东来列举了勇敢正义的行为,比如对于处于危险中的他人,在保护自己的基础上采取救助行动或报警、叫救护车等;主动帮助或送治处于受伤、摔倒、醉酒无自我意识等危急情况的人员;救助轻生、落水、触电等生命处于危险情况的人员。在发生灾害的场合,个人能力范围内的抢险、救灾、救人或协助专业人员救援的行为;及时扑救火情或为救援争取时间、减少损失;他人车辆遇到故障、陷车等无法正常行驶的问题,主动给予帮助和救援。
内容举报
